8月10日,信安标委发布《信息安全技术 关键信息基础设施边界确定方法(征求意见稿)》(“《确定方法》”)。
识别和确定关键信息基础设施边界,是开展关键信息基础设施安全保护工作的前提。关键信息基础设施边界识别,是在行业主管部门认定关键业务之后,由关键信息基础设施运营者对关键业务进一步分析、梳理,将关键业务持续、稳定运行不可或缺的网络设施、信息系统识别出来,为保护、审查、应急处置等工作提供依据。
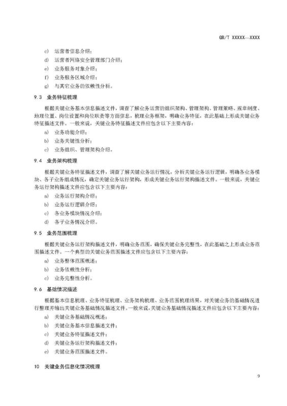
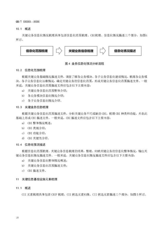
《确定方法》给出了一种基于信息流的关键信息基础设施边界确定方法,为关键信息基础设施运营者开展关键信息基础设施边界识别工作提供参考。























